Радиоконструктор СМАЙЛ "AM/FM РАДИОПРИЁМНИК"

Артикул: 7823 Производитель: Arduino Страна производства: Россия
Кол-во:
Запросить КП или ТЗ * Запросить КП или ТЗ на несколько товаров можно из корзины
Официальный дилер Arduino
Официальная гарантия
Отдел продаж на связи
Радиоконструктор СМАЙЛ "AM/FM РАДИОПРИЁМНИК"
Запросить КП или ТЗ
Описание
Характеристики
При покупке согласуйте с менеджером комплектацию, цену и важные для Вас характеристики оборудования.
Информация о товаре носит справочный характер и не является техническим заданием и публичной офертой, определяемой статьей 437 ГК РФ.

Данный набор представляет собой простой радиоконструктор для начинающих радиолюбителей, только взявших в руки паяльник, и тех, кто хочет вспомнить пионерское детство и радиокружок в пионерском лагере. Большим плюсом конструктора можно считать и то, что при правильном монтаже приёмник начинает работать сразу после включения питания без дополнительных настроек и регулировок.

Электронные конструкторы СМАЙЛ предназначены для продвинутых родителей, их детей, школ и кружков технического творчества.

Двухдиапазонный AM/FM приёмник «РАДИО-1»



Данный набор представляет собой простой радиоконструктор для начинающих радиолюбителей, только взявших в руки паяльник, и тех, кто хочет вспомнить пионерское детство и радиокружок в пионерском лагере.
Большим плюсом конструктора можно считать и то, что при правильном монтаже приёмник начинает работать сразу после включения питания без дополнительных настроек и регулировок.

 

Характеристики

  • Диапазон принимаемых частот:
  • AM: 525...1605 кГц;
  • FM: 76...108 МГц;
  • Выход на наушники: Монофонический;
  • Тип антенны: Телескопическая;
  • Длина антенны: 85...260 мм;
  • Материал корпуса: Пластик;
  • Цвет корпуса: Белый;
  • Индикация частоты: Стрелочная;
  • Индикация работы: Светодиодная;
  • Питание устройства: 2 элемента питания типоразмера «АА»;
  • Размеры устройства (Д×Ш×Т): 105×65×32 мм;
  • Масса (с элементами питания): ~ 110 г.

 

Комплектация

  • Корпус (2 полупанели);
  • Комплект электронных компонентов (стр. 10);
  • Динамическая головка;
  • Антенна ферромагнитная;
  • Антенна телескопическая (85/260 мм);
  • Печатная плата;
  • Верньерное устройство;
  • Маска шкалы частот на переднюю панель;
  • Наушники;
  • Комплект крепёжных элементов;
  • Инструкция по сборке.

 

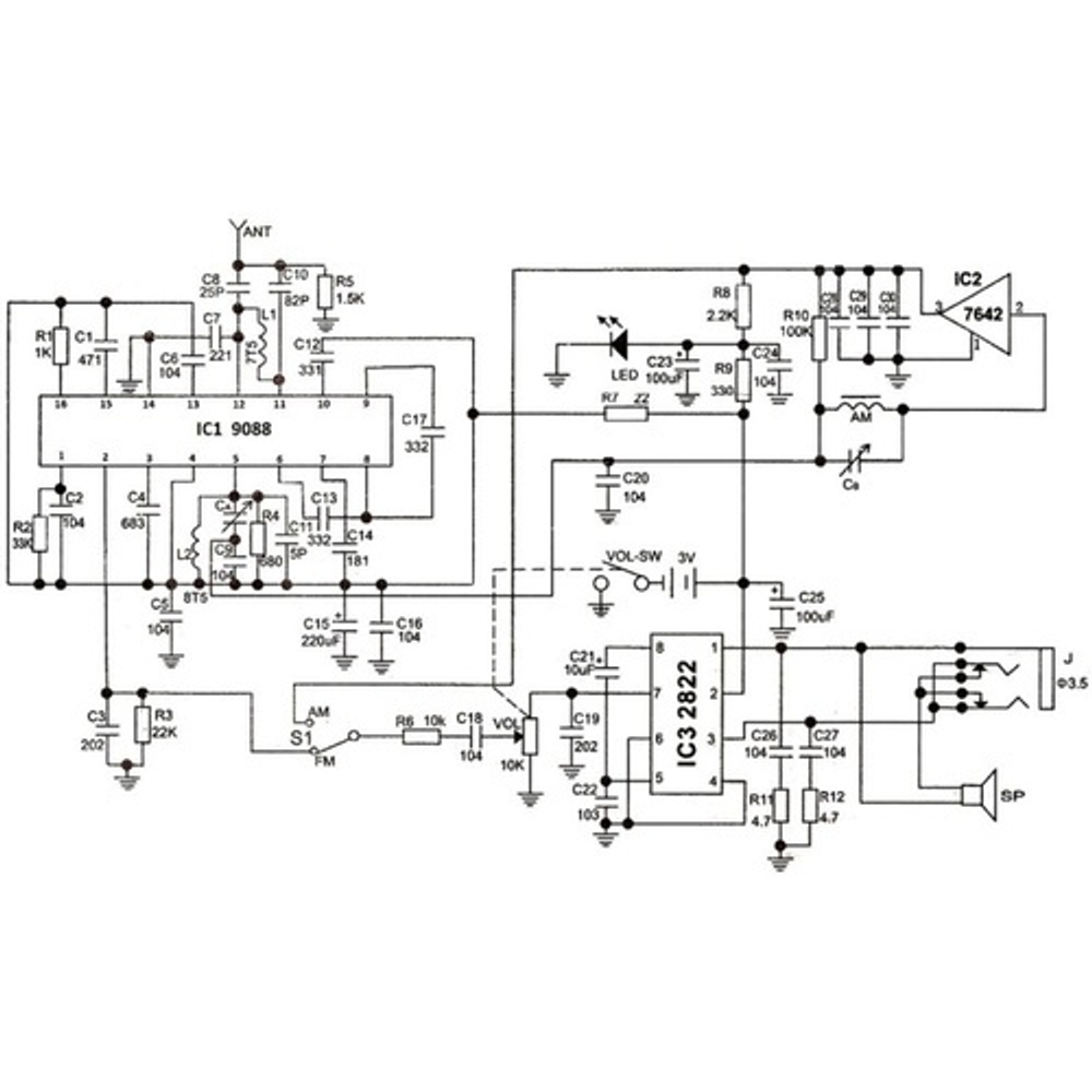
Радиоприёмник собирается на односторонней печатной плате из фольгированного стеклотекстолита. Контактные площадки не облужены, но плата покрыта защитным составом. На стороне установки элементов обозначены контактные площадки для присоединения питания, телескопической антенны и динамика, а также номиналы и места установки радиоэлементов.

Производитель
Arduino
Страна производства
Россия
Подборки
Мастер ARDUINO
Гарантия
12 месяцев
Материал
Пластик, Электронные детали
Вид оборудования/Тип товара
Конструктор электронный
Аналогичные товары
В наличии
Предзаказ
арт. 4089
15 587 Р
В наличии
Предзаказ
арт. lc9004
62 000 Р
В наличии
Предзаказ
арт. Рт-М2
74 850 Р
В наличии
Предзаказ
арт. СКАРТ-02-02
60 500 Р
В наличии
Предзаказ
арт. 01011
12 467 Р
В наличии
Предзаказ
арт. RB00879
16 770 Р
В наличии
Предзаказ
арт. RB00434
39 500 Р
В наличии
Предзаказ
арт. Stem.22.7
193 527 Р
В наличии
Предзаказ
арт. ZP-70818
2 878 Р
В наличии
Предзаказ
арт. lc9006
14 000 Р
В наличии
Предзаказ
арт. lc9010
1 140 500 Р
В наличии
Предзаказ
арт. nau-akadem-6
19 900 Р
В наличии
Предзаказ
арт. 98070
37 000 Р
Ранее просмотренные
Получите бесплатную консультацию
Глупых вопросов не бывает. Мы ответим на все за 5 минут! Проверьте!
Предзаказ
Предзаказ успешно отправлен!
Имя *
Телефон *
Товар добавлен в корзину.
Из нее Вы можете запросить КП сразу на все добавленные товары.
Перейти в корзину
Запросить КП

С помощью уведомлений о заказе можно не только получать актуальную информацию по заказу, но и иметь быстрый канал связи с магазином